Algorithm/program: a step by step procedure. Each step is doable. Terminates with correct answer.
A process, an activity, is dynamic, is doing.

Original algorithms were mathematical procedures, example:

Special form of English. Ingredients are the "data".

Special notation:

Automatic execution by a machine:

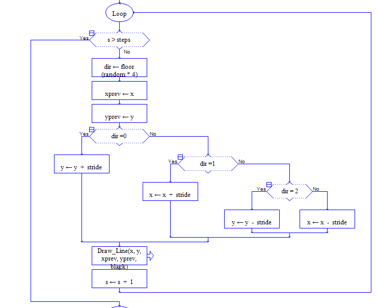
Program flowchart: Raptor programming language


A C++ program:
// sumDown.cpp 
// input number, if positive loop summing down to 0. Repeat until 0.
#include <iostream>
using namespace std;
int main () {
  int num, sum, i;
  do {
    cout << "Enter a number: ";
    cin >> num;
    if (num >= 0) {
      sum = 0;
      for (i=num; i>0; i--)
        sum += i;
      cout << "sum=" << sum << endl;
    }       
  } while (num != 0);
}
Same program in Python:
#sumDown.py
#input number, if positive loop summing down to 0. Repeat until 0 is input.
num = eval(input("Enter a number: "))    #first number from user
while num != 0:        #until a 0 is entered
    if num > 0:
        sum = 0
        for i in range(num,0,-1):  #loop down to zero, adding each number to the sum
            sum += i
        print("Sum is", sum)
    num = eval(input("Enter next number: "))
The above C++ and Python program would be compiled into something similar to the following program in IBC (Itsy Bitsy Computer) assembly language:
/ program to read number, count down to 0, summing.
/ repeat for positive numbers
Start: In   102           	/ user input
       Load 102,r1        	/ to r1
       Load #0,r0         	/ 0 to r0
       Cmp  r1,r0         	/ compare user's input with 0
       Beq  done          	/ done if user input a 0
       Load #0,r6         	/ the sum
       Load #-1,r2        	/ the decrement value
Next:  Add  r1,r6       	/ r6 += r1
       Add  r2,r1         	/ r1--
       Store r1,106
       Out  106			/ display current value
       Cmp  r0,r1         	/ =0 yet?
       Bne  next		/ if not, loop back to Next
       Store r6,108		/ but if 0, store sum
       Out  108			/ display sum
       Jmp  start		/ do another
Done:  Halt	             	
Raptor flowchart language version: